行政许可项目流程清单
(承诺件)
一、审批事项名称:麻醉药品、第一类精神药品购用许可
二、事项类型:行政许可
三、审批对象:需要使用麻醉药品和第一类精神药品的医疗机构
四、审批依据:
《麻醉药品和精神药品管理条例》(国务院令第442号)第三十六条
五、法定期限:40个工作日
六、承诺期限:1个工作日
七、审批条件:
(一)有与使用麻醉药品和第一类精神药品相关的诊疗科目;
(二)具有经过麻醉药品和第一类精神药品培训的专职从事麻醉药品和第一类精神药品管理的药学专业技术人员;
(三)有获得麻醉药品和第一类精神药品处方资格的执业医师;
(四)有保证麻醉药品和第一类精神药品安全储存的设施和管理制度。
八、申请材料:
(一)《麻醉药品和第一类精神药品购用印鉴卡》申请告知承诺书;
(二)《麻醉药品和第一类精神药品购用印鉴卡》申请表;
(三)《医疗机构执业许可证》正、副本原件及复印件(原件审核后退回,下同);
(四)获得麻醉药品和第一类精神药品处方资格的医师花名册,医师资格证书和医师执业证书原件及复印件;
(五)获得麻醉药品和第一类精神药品管理及调配资格的药学技术人员职称证书原件及复印件;
(六)麻醉药品和第一类精神药品安全储存设施情况及相关管理制度,存放麻醉药品及精神药品的库房或保险柜照片;
(七)委托书及被委托人身份证原件及复印件、医疗机构法定代表人身份证复印件。
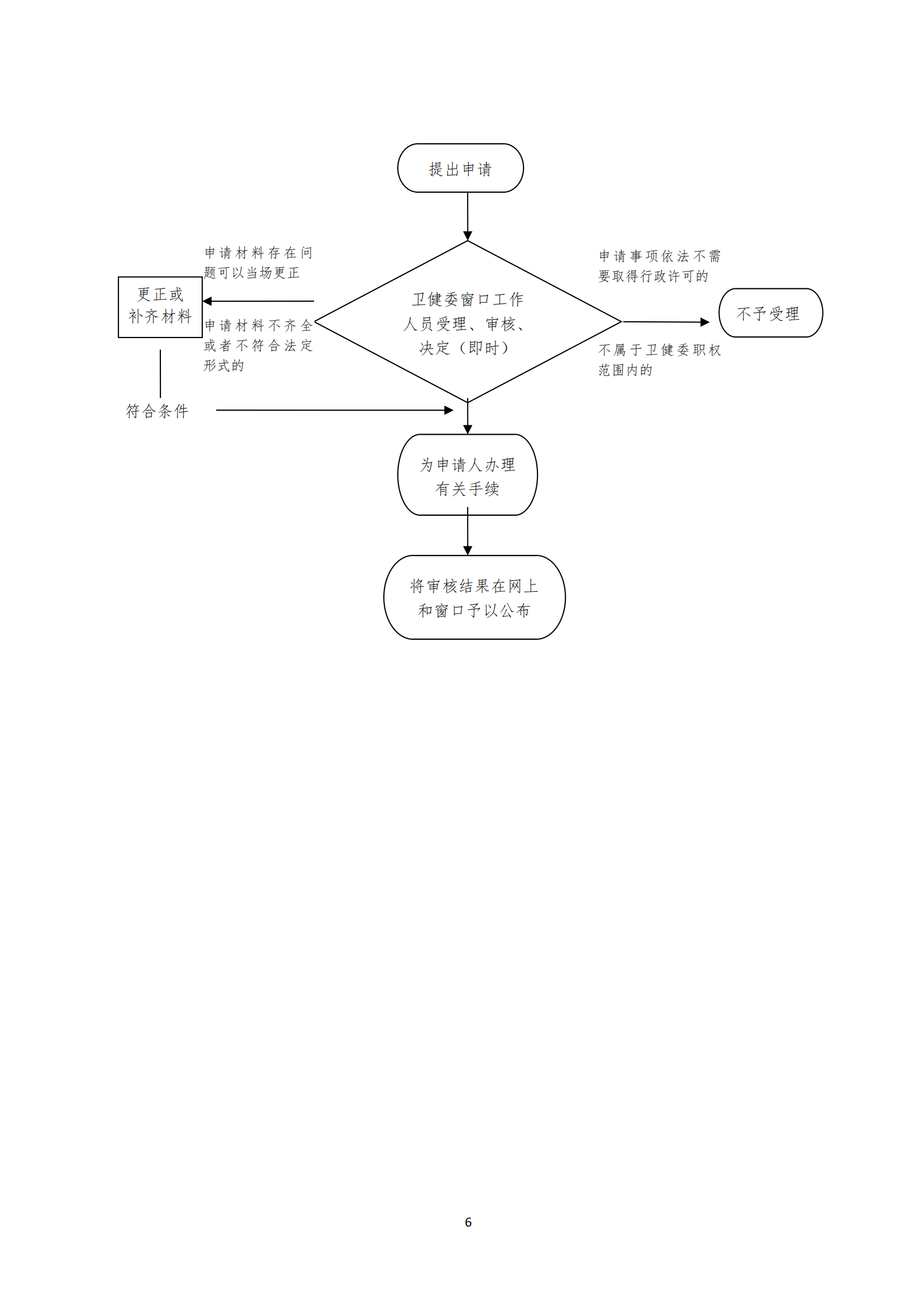
九、审批程序:受理、审核、决定
(一)岗位责任人:市政务服务中心卫健委窗口
(二)岗位职责与权限:
1、对许可条件和申请人提交的材料内容进行合法性、真实性审查,需要补正材料的,一次告知申请人需补正的全部内容。
2、对符合法定条件标准的,签发予以许可意见,做出行政许可决定;
3、对不符合法定条件、标准的,不予许可,将其申请材料退回,并以书面形式说明理由。
(三)时限:即时。
十、是否收费:否
十一、收费依据:无
十二、收费标准:无
十三、申请地点:市政务服务中心卫健委窗口
十四、咨询电话:0734-8969006
十五、投诉电话:0734—8969200
十六、审批流程图:

行政许可项目流程清单
(即办件)
一、审批事项名称:医师执业注册
二、事项类型:行政许可
三、审批对象:取得医师资格的医师
四、审批依据:《中华人民共和国执业医师法》(1998年6月26日中华人民共和国主席令第5号公布)第十三条 、《医师执业注册暂行办法》(1999年7月16日卫生部令第5号发布)第二条
五、法定期限:20个工作日
六、承诺期限:1个工作日
七、审批条件:
(一)取得执业医师资格或者执业助理医师资格,拟在市卫健委核发《医疗机构执业许可证》的医疗、保健机构及市级预防机构中执业的人员。
(二)有下列情形之一的,不予注册:
1、不具有完全民事行为能力;
2、受刑事处罚,自刑罚执行完毕之日起至申请注册之日止不满二年;
3、受吊销《医师执业证书》行政处罚,自处罚决定之日起至重新申请注册之日止不满二年;
4、甲类、乙类传染病传染期、精神病发病期或者身体残疾等健康状况不适宜、不胜任医疗、预防、保健业务工作;
5、重新申请注册,经卫生行政部门指定机构或组织考核不合格的。
八、申请材料:
(一)医师执业注册申请审核表;
(二)申请人身份证明原件及复印件;
(三)申请人2寸免冠正面半身照片2张;
(四)获得执业医师资格或执业助理医师资格后2年内未注册者,申请注册时,还应提交在省级以上卫生行政部门指定的培训机构接受连续6个月以上培训,并经考核合格的证明;
九、审批程序:受理、审核、决定
(一)岗位责任人:市政务服务中心卫健委窗口工作人员
(二)岗位职责与权限:
1、对许可条件和申请人提交的材料内容进行合法性、真实性审查,需要补充材料的、一次性告知申请人需要补充的全部材料。
2、对符合法定条件标准的,签发予以许可的意见,作出行政许可决定,并颁发《医师执业证书》
3、对不符合法定条件、标准的,不予许可,将其申请材料退还,并以书面形式告知其理由。
(三)时限:即时。
十、是否收费:否
十一、收费依据:无
十二、收费标准:无
十三、申请地点:市政务服务中心卫健委窗口
十四、咨询电话:0734-8969006
十五、投诉电话:0734—8969200
十六、审批流程图:

行政许可项目流程清单
(即办件)
一、审批事项名称:公共场所卫生许可(不含公园、体育场馆、公共交通工具卫生许可)
二、事项类型:行政许可
三、审批对象:提出申请的公共场所经营者
四、审批依据:
(一)《公共场所卫生管理条例》(国发〔1987〕24号);
(二)《公共场所卫生管理条例实施细则》。
五、法定期限:20个工作日
六、承诺期限:1个工作日
七、审批条件:
(一)具备公共场所卫生管理法规、规章规定及公共场所卫生标准、卫生规范规定的经营场所和条件,经过卫生行政部门组织现场审查,符合公共场所卫生要求;
(二)公共场所经营者自身管理组织健全,制定与其经营活动相适应的卫生管理制度,配备专职或兼职并经过培训合格的卫生管理员;
(三)具备相应的消毒、通风排气设备;
(四)有与经省级卫生行政部门确认的卫生检验机构签订的委托检验协议。
八、申请材料:
(一)卫生许可证申请表;
(二)公共场所卫生许可告知承诺书;
(三)法定代表人或者负责人身份证明(复印件);
(四)公共场所地址方位示意图、平面图和卫生设施平面布局图;
(五)公共场所卫生检测或者评价报告;
(六)公共场所卫生管理制度;
(七)省、自治区、直辖市卫生行政部门要求提供的其他材料;
(八)使用集中空调通风系统的,还应当提供集中空调通风系统卫生检测或者评价报告。
九、审批程序:受理、审核、决定
(一)岗位责任人:市政务服务中心卫健委窗口
(二)岗位职责与权限:
1、对许可条件和申请人提交的材料内容进行合法性、真实性审查,需要补正材料的,一次告知申请人需补正的全部内容。
2、对符合法定条件标准的,签发予以许可意见,做出行政许可决定;
3、对不符合法定条件、标准的,不予许可,将其申请材料退回,并以书面形式说明理由。
(三)时限:即时。
十、是否收费:否
十一、收费依据:无
十二、收费标准:无
十三、申请地点:市政务服务中心卫健委窗口
十四、咨询电话:0734-8969006
十五、投诉电话:0734—8969200
十六、审批流程图:

行政许可项目流程清单
(承诺件)
一、审批事项名称:母婴保健技术服务机构执业许可
二、事项类型:行政许可
三、审批对象:医疗、保健机构
四、审批依据:
(一)《中华人民共和国母婴保健法》第三十二条、第三十三条。
(二)《中华人民共和国母婴保健法实施办法》第三十五条。
(三)《湖南省实施〈中华人民共和国母婴保健法〉办法》第三十四条、第三十五条。
五、法定期限:20个工作日
六、承诺期限:10个工作日
七、审批条件:
(一)《中华人民共和国母婴保健法》第三十二条(1994年10月27日)
(二)《中华人民共和国母婴保健法实施办法》第三十五条(2001年6月20日)
八、申请资料:
(一)《母婴保健技术服务执业许可证申报表》;
(二)《母婴保健技术服务执业许可申请登记书》;
(三)《医疗机构执业许可证》正、副本复印件;
(四)业务用房平面图;
(五)从事母婴保健技术服务医务人员的名单及《母婴保健技术考核合格证书》原件及复印件;
(六)开展母婴保健技术工作各项制度。
九、审批程序:
(一)受理
1、岗位责任人:市政务服务中心卫健委窗口工作人员
2、岗位职责与权限:
(1)对许可条件和申请人提交的材料内容进行合法性、真实性审查,需要补正材料的,一次告知申请人需补正的全部内容。
(2)申请材料属于本行政机关职权范围,申请材料齐全、符合受理条件要求,或者申请人按照本行政机关的要求提交全部补正申请材料的,应当当场出具受理通知书。
3、时限:1个工作日
(二)审核、决定
1、岗位责任人:市卫健委驻政务服务中心首席代表
2、岗位职责及权限:
(1)符合法定条件标准的,签发予以许可意见,做出行政许可决定;
(2)不符合法定条件、标准的,不予许可,将其申请材料退回,并以书面形式说明理由。
3、时限:8个工作日
(三)告知与公示
1、岗位责任人:市政务服务中心卫健委窗口工作人员
2、岗位职责及权限:
(1)许可事项承办人制作许可文书后交市政务服务中心窗口,由窗口工作人员通知申请人办理有关手续。
(2)告知申请人享有依法申请行政复议或提起行政诉讼的权利。
3、时限:1个工作日
十、是否收费:否
十一、收费依据:无
十二、收费标准:无
十三、申请地点:市政务服务中心卫健委窗口
十四、咨询电话:0734—8969006
十五、投诉电话:0734—8969200
十六、审批流程图:

行政许可项目流程清单
(即办件)
一、审批事项名称:母婴保健技术服务人员资格认定
二、事项类型:行政许可
三、审批对象:从事母婴保健工作的人员
四、审批依据:
(一)《中华人民共和国母婴保健法》第三十二条、第三十三条。
(二)《中华人民共和国母婴保健法实施办法》第三十五条。
(三)《湖南省实施〈中华人民共和国母婴保健法〉办法》第三十四条、第三十五条。
五、法定期限:20个工作日
六、承诺期限:1个工作日
七、审批条件:
(一)《中华人民共和国母婴保健法》第三十三条(1994年10月27日)
(二)《中华人民共和国母婴保健法实施办法》第三十五条(2001年6月20日)
八、申请资料:
(一)《母婴保健技术服务人员考核审批表》;
(二)母婴保健技术服务人员身份证、资格证、执业证及职称证复印件。
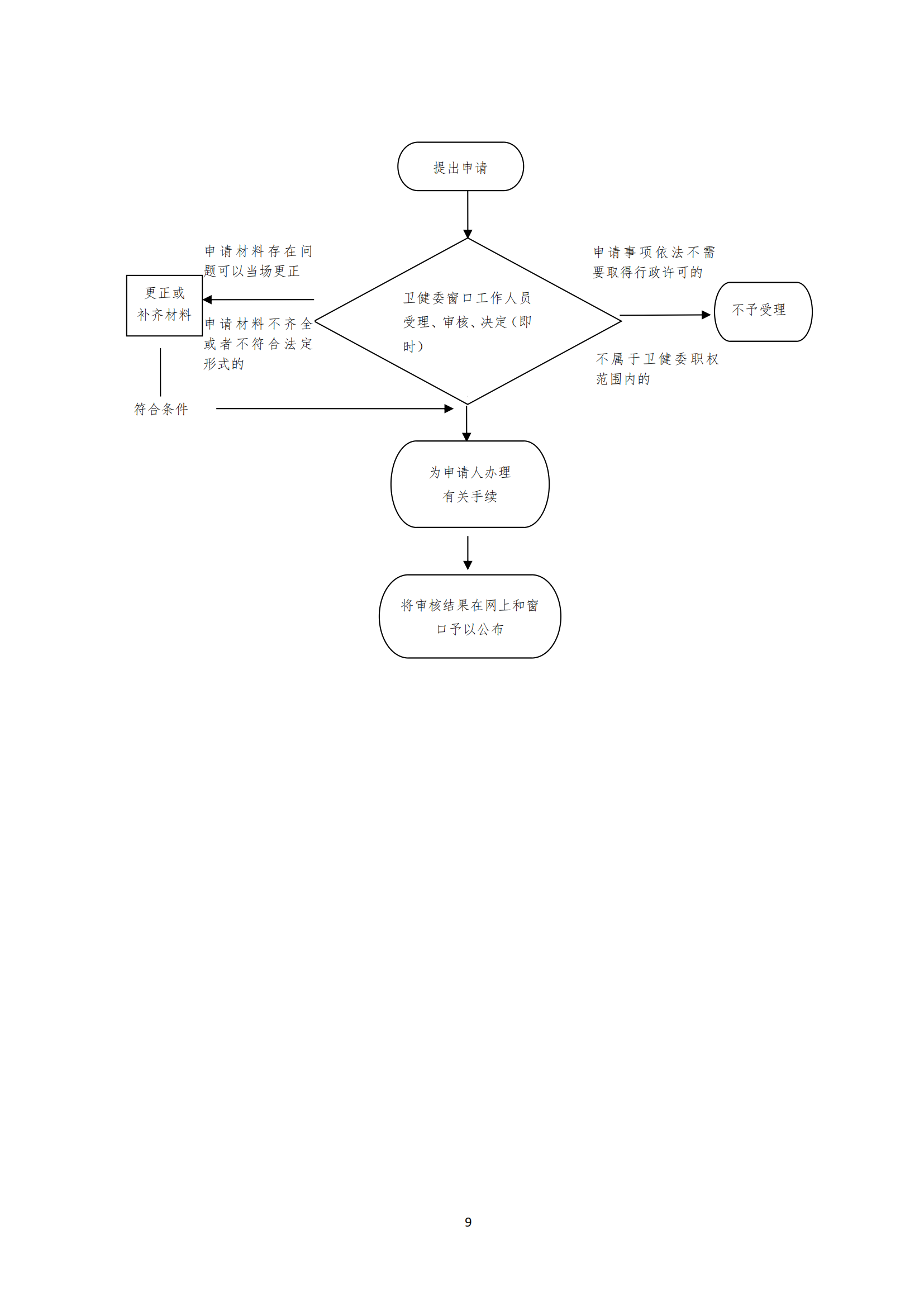
九、审批程序:受理、审核、决定
(一)岗位责任人:市政务服务中心卫健委窗口工作人员
(二)岗位职责与权限:
1、对许可条件科申请人提交的材料内容进行合法性、真实性审查,需要补正材料的,一次告知申请人需补正的全部内容;
2、对符合法定条件标准的,签发予以许可意见,做出行政许可决定;
3、对不符合法定条件的、标准的,不予许可,将其申请材料退回,并以书面形式说明理由。
(三)时限:即时。
十、是否收费:否
十一、收费依据:无
十二、收费标准:无
十三、申请地点:市政务服务中心卫健委窗口
十四、咨询电话:0734—8969006
十五、投诉电话:0734—8969200
十六、审批流程图:

行政许可项目流程清单
(承诺件)
一、审批事项名称:外籍医师来华短期执业许可
二、事项类型:行政许可
三、审批对象:提出申请的外国医师
四、审批依据:
(一)《国务院关于取消和下放50项行政审批项目等事项的决定》(国发[2013]27号);
(二)《外国医师来华短期行医暂行管理办法》第十七条 中华人民共和国卫生部令(第24号)
五、法定期限:30个工作日
六、承诺期限:12个工作日
七、审批条件:
(一)外国医师来华短期行医,必须有在华医疗机构作为邀请或聘用单位。邀请或聘用单位可以是一个或多人。
(二)外国医师申请来华短期行医,必须依《外国医师来华短期行医暂行管理办法》的规定与聘用单位签订协议,有多个聘用单位的,要分别签订协议。外国医师应邀、应聘来华短期行医,可以根据情况由双方决定是否签订协议。未签订协议的,所涉及的有关民事责任由邀请或聘用单位承担。
(三)外国医疗团体应邀或申请来华短期行医的,由邀请或合作单位所在地的省、自治区、直辖市卫生行政部门依照《外国医师来华短期行医暂行管理办法》的有关规定进行审核,报卫生部审批。
八、申请材料
1、 申请书;
2、外国医师的学位证书原件和复印件;
3、 外国行医执照或行医权证明原件和复印件;
4、 外国医师的健康证明(需辖区内二级以上综合医院);
5、 邀请或聘用单位证明以及协议书;
6、近期免冠彩照2张;
7、来往大陆有效期限签证复印件;
备注:2、3项的内容必须办理涉外公证(中文版)
九、审批程序:
(一)受理
1、岗位责任人:市政务服务中心卫健委窗口
2、岗位职责与权限:
(1)对许可条件和申请人提交的材料内容进行合法性、真实性审查,需要补正材料的,一次告知申请人需补正的全部内容。
(2)对符合条件的,提出初审意见,交窗口首席代表审核。
3、时限:1个工作日
(二)审核、决定
1、岗位责任人:市卫健委驻市政务服务中心首席代表
2、岗位职责及权限:
(1)符合法定条件标准的,签发予以许可意见,做出行政许可决定;
(2)不符合法定条件、标准的,不予许可,将其申请材料退回,并以书面形式说明理由。
3、时限:10个工作日
(三)告知与公示
1、岗位责任人:市政务服务中心卫健委窗口工作人员
2、岗位职责及权限:
(1)许可事项承办人制作许可文书后交市政务服务中心窗口,由窗口工作人员通知申请人办理有关手续。
(2)告知申请人享有依法申请行政复议或提起行政诉讼的权利。
3、时限:1个工作日
十、是否收费:否
十一、收费依据:无
十二、收费标准:无
十三、申请地点:市政务服务中心卫健委窗口
十四、咨询电话:0734-8969006
十五、投诉电话:0734—8969200
十六、审批流程图:

行政许可项目流程清单
(承诺件)
一、审批事项名称:饮用水供水单位卫生许可
二、事项类型:行政许可
三、审批对象:提出申请的饮用水供水单位
四、审批依据:
(一)《中华人民共和国传染病防治法》;
(二)《国务院对确需保留的行政审批项目设定行政许可的决定》(国务院令第412号)。
五、法定期限:20个工作日
六、承诺期限:3个工作日
七、审批条件:
(一)具备生活饮用水卫生标准、卫生规范规定的场所和条件,经过卫生行政部门组织的现场审查,符合卫生要求;
(二)供水单位自身管理组织健全,制定相应的卫生管理制度,配备专职的并经过培训合格的卫生管理员,负责饮用水管理工作;
(三)直接从事、供、管水的人员按规定进行预防性健康检查与卫生知识培训,取得健康证明;
(四)供水单位具备相应的水质净化消毒设施及水质检验机构或委托省级卫生行政部门确认的卫生检测机构,进行定期检验。
八、申请材料:
(一)卫生许可证申请表;
(二)法定代表人或者负责人身份证明(复印件);
(三)供水单位地址示意图、平面图及卫生设施布局图、工艺流程图;
(四)供管水人员(包括临时人员)的名单及健康检查合格证明;
(五)供水单位卫生管理组织及卫生管理制度;
(六)供水单位涉及饮用水卫生安全产品的卫生许可资料;
(七)饮用水卫生质量保证体系、水质检验、人员、仪器设备的配备及自检情况;
(八)水源水及出厂水检测报告;
(九)有新建、改建、扩建集中式供水项目的须提交建设项目设计卫生审查认可书,竣工验收的水质监测报告和卫生评价;
(十)卫生监督部门审评意见;
(十一)二次供水不需提供以上资料列表中第7项、第8项,仅需提交自检能力说明、水质监测报告及清洗消毒记录。
九、审批程序:
(一)受理
1、岗位责任人:市政务服务中心卫健委窗口工作人员
2、岗位职责与权限:
(1)对许可条件和申请人提交的材料内容进行合法性、真实性审查,需要补正材料的,一次告知申请人需补正的全部内容。
(2)对符合条件的,提出初审意见,交窗口首席代表审核。
3、时限:1个工作日
(二)审核、决定
1、岗位责任人:市卫健委驻政务服务中心首席代表
2、岗位职责及权限:
(1)符合法定条件标准的,签发予以许可意见,做出行政许可决定;
(2)不符合法定条件、标准的,不予许可,将其申请材料退回,并以书面形式说明理由。
3、时限:1个工作日
(三)告知与公示
1、岗位责任人:市政务服务中心卫健委窗口工作人员
2、岗位职责及权限:
(1)许可事项承办人制作许可文书后交市政务服务中心窗口,由窗口工作人员通知申请人办理有关手续。
(2)告知申请人享有依法申请行政复议或提起行政诉讼的权利。
3、时限:1个工作日
十、是否收费:否
十一、收费依据:无
十二、收费标准:无
十三、申请地点:市政务服务中心卫健委窗口
十四、咨询电话:0734-8969006
十五、投诉电话:0734—8969200
十六、审批流程图:

行政许可项目流程清单
(承诺件)
一、审批事项名称:医疗机构注册登记
二、事项类型:行政许可
三、审批对象:申办医疗机构的单位或个人
四、审批依据:《医疗机构管理条例》(国务院令第149号)第十四条
五、法定期限:45个工作日
六、承诺期限:30个工作日
七、审批条件:
(一)拟设置的医疗机构符合区域卫生规划和医疗机构设置规划;
(二)申请人能独立承担民事责任,并能提供满足投资总额的资信证明;
(三)医疗机构选址合理,医疗废弃物和生活污水、污物处理符合国家有关要求。
八、申请材料:
1.申请书;
2.设置可行性研究报告;
3.医疗机构用房产权证明或者使用证明、租用协议;
4.选址报告;
5.医疗机构建筑设计平面图;
6.以公司名义申办医疗机构的需递交:公司营业执照、组织机构代码、公司法人代表的身份证复印件、公司法人授权筹办医院的筹办人的授权委托书、身份证复印件和联系方式;
以自然人名义申办医疗机构的需递交:个人身份证复印件以及联系方式;
以合伙人申办共同申办医疗机构的需每个人都要提供身份证复印件、合伙协议(含筹办资金的构成、各股东的职责分工、利益分成等)以及以谁为主的共同申明及联系方式;
7.所在地党政门户网站上公示满5个工作日的证明材料,需要打印公示的网页内容以及公示期间无异议的证明材料;
8.医疗机构申请执业登记注册书(县市区卫健局同意盖章);
9.环评受理书(三个月后环评验收的相关资料);
10.消防合格证;
11.医疗机构设备清单;
12.医疗机构的规章制度;
13.医疗机构人员花名册及医生、护士资格证和执业证复印件。
九、审批程序:
(一)受理
1、岗位责任人:市政务服务中心卫健委窗口工作人员
2、岗位职责与权限:
(1)对许可条件和申请人提交的材料内容进行合法性、真实性审查,需要补正材料的,一次告知申请人需补正的全部内容。
(2)申请材料属于本行政机关职权范围,申请材料齐全、符合受理条件要求,或者申请人按照本行政机关的要求提交全部补正申请材料的,应当当场出具受理通知书。
3、时限:1个工作日
(二)审核
1、岗位责任人:市卫健委驻政务服务中心首席代表
2、岗位职责及权限:按照审核标准进行审核,对符合标准的,提出同意意见,报分管负责人或主要负责人审定。对不符合许可条件的,提出不同意见及理由,与申办材料一道交受理人员,需要补充、修改的,以书面形式予以一次说明。发现行政许可事项直接关系他人重大利益的,应当告知利害关系人,享有陈述和申辩的权利。
3、时限:23个工作日
(三)决定
1、岗位责任人:市卫健委分管负责人或主要负责人
2、岗位职责及权限:符合法定条件、标准的,由分管负责人或主要负责人签发予以许可意见,作出行政许可决定。
3、时限:5个工作日
(四)告知与公示
1、岗位责任人:市政务服务中心卫健委窗口工作人员
2、岗位职责及权限:
(1)许可事项承办人制作许可文书后交市政务服务中心窗口,由窗口工作人员通知申请人办理有关手续。
(2)告知申请人享有依法申请行政复议或提起行政诉讼的权利。
3、时限:1个工作日
十、是否收费:否
十一、收费依据:无
十二、收费标准:无
十三、申请地点:市政务服务中心卫健委窗口
十四、咨询电话:0734-8969006
十五、投诉电话:0734—8969200
十六、审批流程图:

行政许可项目流程清单
(承诺件)
一、审批事项名称:放射诊疗技术和医用辐射机构许可
二、事项类型:行政许可
三、审批对象:提出申请的医疗机构
四、审批依据:
(一)《中华人民共和国职业病防治法》;
(二)《放射性同位素与射线装置安全和防护条例》(国务院令第449号);
(三)《放射诊疗管理规定》。
五、法定期限:20个工作日
六、承诺期限:3个工作日
七、审批条件:
(一)具有经核准登记的医学影像科诊疗科目;
(二)具有符合国家相关标准和规定的放射诊疗场所和配套设施;
(三)具有质量控制与安全防护专(兼)职管理人员和管理制度,并配备必要的防护用品和监测仪器;
(四)产生放射性废气、废液、固体废物的,具有确保放射性废气、废液、固体废物达标排放的处理能力或者可行的处理方案;
(五)具有放射事件应急处理预案。
八、申请材料:
(一)放射诊疗许可申请表;
(二)《医疗机构执业许可证》(复印件);
(三)放射诊疗专业技术人员的任职资格证书(复印件);
(四)放射诊疗设备清单;
(五)放射诊疗建设项目竣工验收合格证明文件。
九、审批程序:
(一)受理
1、岗位责任人:市政务服务中心卫健委窗口工作人员
2、岗位职责与权限:
(1)对许可条件和申请人提交的材料内容进行合法性、真实性审查,需要补正材料的,一次告知申请人需补正的全部内容。
(2)申请材料属于本行政机关职权范围,申请材料齐全、符合受理条件要求,或者申请人按照本行政机关的要求提交全部补正申请材料的,应当当场出具受理通知书。
3、时限:1个工作日
(二)审核、决定
1、岗位责任人:市卫健委驻政务服务中心首席代表
2、岗位职责及权限:
(1)符合法定条件标准的,签发予以许可意见,做出行政许可决定;
(2)不符合法定条件、标准的,不予许可,将其申请材料退回,并以书面形式说明理由。
3、时限:1个工作日
(三)告知与公示
1、岗位责任人:市政务服务中心卫健委窗口工作人员
2、岗位职责及权限:
(1)许可事项承办人制作许可文书后交市政务服务中心窗口,由窗口工作人员通知申请人办理有关手续。
(2)告知申请人享有依法申请行政复议或提起行政诉讼的权利。
3、时限:1个工作日
十、是否收费:否
十一、收费依据:无
十二、收费标准:无
十三、申请地点:市政务服务中心卫健委窗口
十四、咨询电话:0734-8969006
十五、投诉电话:0734—8969200
十六、审批流程图:

行政许可项目流程清单
(承诺件)
一、审批事项名称:医疗广告审查
二、事项类型:行政许可
三、审批对象:提出申请的医疗机构
四、审批依据:
(一)《中华人民共和国广告法》(中华人民共和国主席令2018第16号)第四十六条
(二)《医疗广告管理条例》(工商总局卫生部令第26号)。
五、法定期限:20个工作日
六、承诺期限:7个工作日
七、审批条件:
(一)申请的医疗机构必须是经卫生行政部门注册登记,获执业许可的医疗机构;
(二)拟制发的媒体具有合法性;
(三)广告内容符合相关规定。
八、申请材料:
(一)医疗广告审查申请表;
(二)《医疗机构执业许可证》副本(复印件);
(三)医疗广告成品样件表(一式三份)。
九、审批程序:
(一)受理
1、岗位责任人:市政务服务中心卫健委窗口工作人员
2、岗位职责与权限:
(1)对许可条件和申请人提交的材料内容进行合法性、真实性审查,需要补正材料的,一次告知申请人需补正的全部内容。
(2)申请材料属于本行政机关职权范围,申请材料齐全、符合受理条件要求,或者申请人按照本行政机关的要求提交全部补正申请材料的,应当当场出具受理通知书。
3、时限:1个工作日
(二)审核
1、岗位责任人:市卫健委驻政务服务中心首席代表
2、岗位职责及权限:按照审核标准进行审核,对符合标准的,提出同意意见,报分管负责人或主要负责人审定。对不符合许可条件的,提出不同意意见及理由,与申办材料一道交受理人员,需要补充、修改的,以书面形式予以一次说明。发现行政许可事项直接关系他人重大利益的,应当告知利害关系人,享有陈述和申辩的权利。
3、时限:2个工作日
(三)决定
1、岗位责任人:市卫健委分管负责人或主要负责人
2、岗位职责及权限:符合法定条件、标准的,由分管负责人或主要负责人签发予以许可意见,作出行政许可决定。
3、时限:3个工作日
(四)告知与公示
1、岗位责任人:市政务服务中心卫健委窗口工作人员
2、岗位职责及权限:
(1)许可事项承办人制作许可文书后交市政务服务中心窗口,由窗口工作人员通知申请人办理有关手续。
(2)告知申请人享有依法申请行政复议或提起行政诉讼的权利。
3、时限:1个工作日
十、是否收费:否
十一、收费依据:无
十二、收费标准:无
十三、申请地点:市政务服务中心卫健委窗口
十四、咨询电话:0734-8969006
十五、投诉电话:0734—8969200
十六、审批流程图:
