美高梅娱乐城
中央人民政府门户网
湖南省人民政府门户网
美高梅娱乐城门户网
无障碍浏览
注册
统一登录
站群导航
市直单位
市发改委
市教育局
市科技局
市工业和信息化局
市民族宗教事务局
清风美高梅娱乐城网
市公安局
市民政局
市司法局
市财政局
市人社局
市自然资源和规划局
市生态环境局
市住房和城乡建设局
市交通运输局
市水利局
市医疗保障局
市农业农村局
市商务局
市文化旅游广电体育局
市卫生健康委员会
市审计局
市退役军人事务局
市应急管理局
市国资委
市林业局
市市场监管局
市统计局
市城管局
市国动办
市信访局
市住房保障服务中心
市公共资源交易网
市住房公积金管理中心
市公路建设养护中心
市科协
高新技术产业开发区
松木经开区
Toggle
网站首页
政务公开
网上办事
专题专栏
互动交流
权力清单
权责清单
您好,今天是
2016年6月1日
归档时间:2024-03-12
当前位置:
首页
>
专题专栏
>
优化营商环境
>
水利工程招投标
>
招标事项核准和办事流程
>
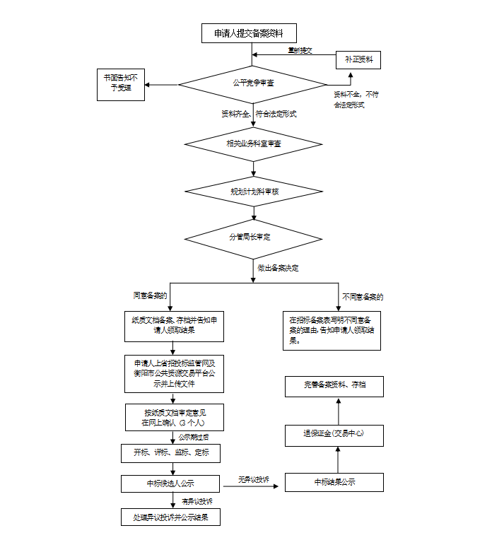
水利工程项目招投标受理、审核、备案流程
发布时间:2022-10-19
来源:规划计划科
友情链接